Instance Verification Kit (IVK)
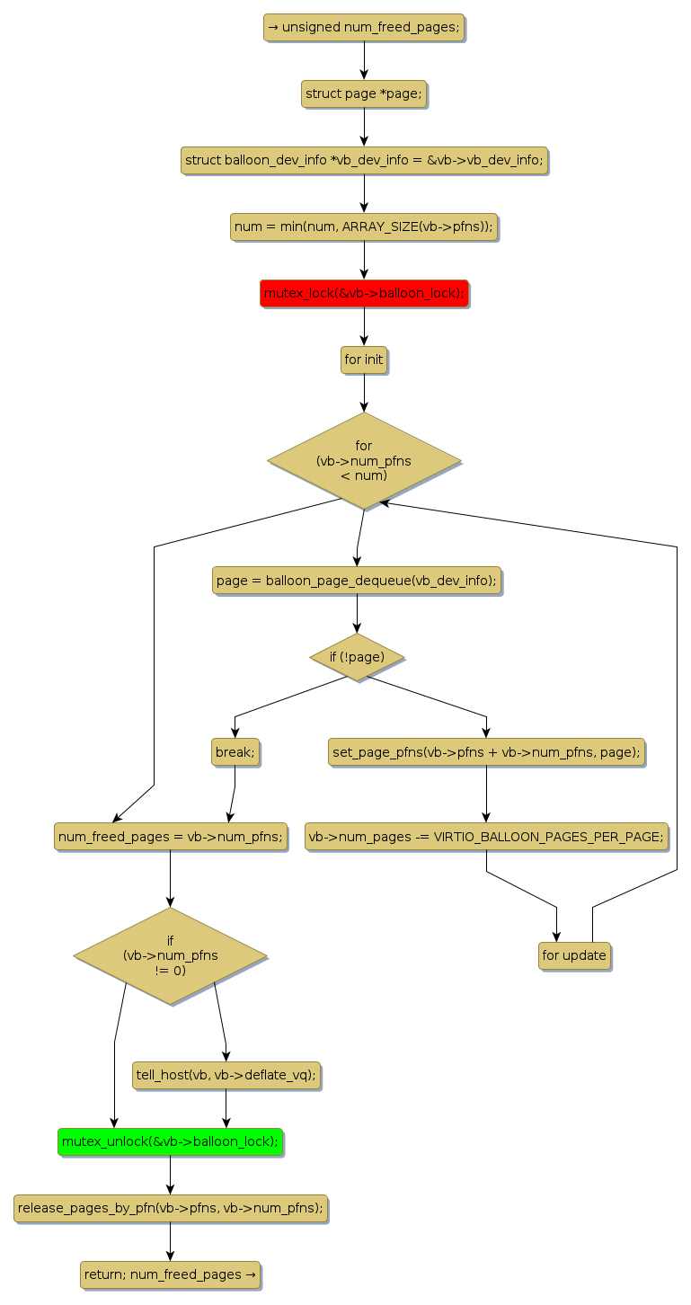
mutex lock @ [5671+30+/linux-3.19-rc1/drivers/virtio/virtio_balloon.c]
Instance Signature: balloon_lock
|
The Matching Pair Graph:
|
|
Function Name
|
Control Flow Graph (CFG)
|
Events Flow Graph (EFG)
|
Source Correspondence
|
|
leak_balloon
|
|
|
[5421+12+/linux-3.19-rc1/drivers/virtio/virtio_balloon.c]
|